广东粤信项目管理有限公司/
首页
信息公告
招标采购公告
变更/澄清公告
中标/成交信息
其他
法律法规
下载中心
报名表格
关于我们
业务类型
公司简介
公司资质
办公环境
职业道德规范标准公示
诚信自律公约公示
联系我们
竞价平台
电子招标平台
您现在的位置:
网站首页
>> 其他
招标采购公告
变更/澄清公告
中标/成交信息
其他
其他
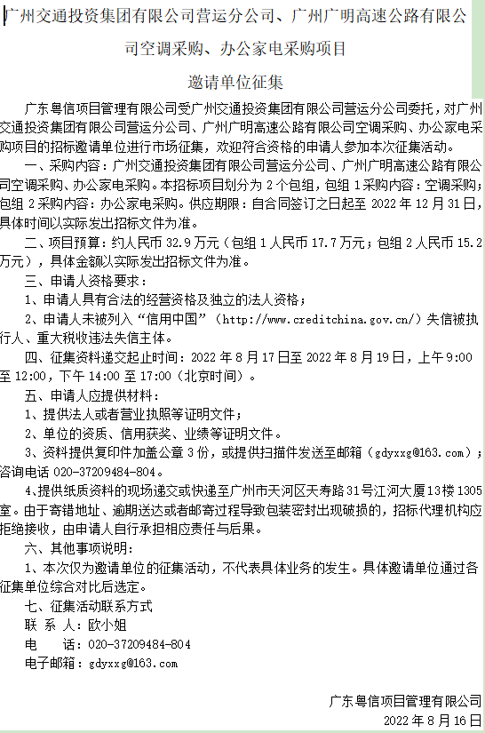
广州交通投资集团有限公司营运分公司、广州广明高速公路有限公司空调采购、办公家电采购项目 邀请单位征集
2022-08-16
上一篇:广台高速、新化快速交通安全管理用品采购项目 邀请单位征集
下一篇:2022-2023 年度员工体检采购项目 邀请单位征集
粤公网安备 44010602010463号